45页|2024搜索型数据库白皮书
关注公众号【星夜大数据】获取完整版报告
获取完整报告也可加星星VX:sungonow
星夜大数据
2024-09-02 19:31
45页|2024搜索型数据库白皮书
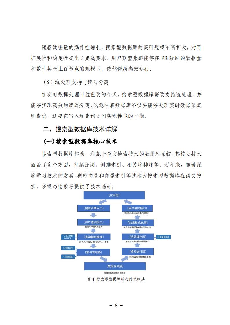
搜索型数据库作为现代数据管理的关键技术,正在迅速发展以满足大数据时代的需求。它们通过全文检索、模糊匹配和排名算法等核心功能,为用户提供快速定位信息的能力。这些数据库结合了倒排索引和向量空间模型等技术,优化了搜索性能,尤其擅长处理非结构化数据,并支持实时搜索需求。
随着人工智能和机器学习技术的融合,搜索型数据库正变得更加智能和自适应。它们预计将提供更精准的搜索结果,理解用户的搜索意图,并与多云和混合云架构更好地集成,实现无缝的数据检索和分析。同时,它们将注重实时性,以支持即时搜索和分析,并加强对多模数据的支持,包括结构化、半结构化和非结构化数据。
大数据技术标准推进委员会:2024搜索型数据库白皮书.pdf
























这是一个专注为创业者、投资者、市场分析员、财务经理、战略经理、大学生/研究生等有报告需求的人员设立的个人学习社区,用于分享国内外各类行业研究报告/专题热点行业报告/白皮书/蓝皮书/年度报告等各类优质研究报告分享平台。所有报告来源于国内外数百家机构,包含传统行业、金融娱乐、互联网+、新兴行业、医疗大健康等专题研究.....目前已累积收集近20000+份行业报告,涉及众多大板块,多个细分领域。
内容涵盖但不限于(市面上有的基本都有):
1、互联网运营、新媒体、短视频、抖音快手小红书等等;
2、房地产、金融、券商、保险、私募等;
3、新技术(5G)、金融科技、区块链、人工智能类;
4、电子商务、市场营销、运营管理、麦肯锡、德勤等;
5、快消品、餐饮、教育、医疗、化妆品、旅游酒店、出行类等;
免责声明:
本平台只做内容的搜索、收集及分享服务,属于服务付费,报告版权归原撰写发布机构所有,由星夜智库社群通过公开合法渠道获得,如涉及侵权,请联系我们删除;如对报告内容存疑,请与撰写、发布机构联系。
关注公众号【星夜大数据】获取完整版报告
获取完整报告也可加星星VX:sungonow
公众号|星夜大数据:https://mp.weixin.qq.com/s/sJCNq14nh69o9ohXXvLzpA
欢迎加入星夜智库,下载所有精华报告。

关注公众号【星夜行业报告库】获取报告
获取报告也可加小助手VX:sungonow
星夜行业报告库是一个专注为大学生/研究生、创业者、投资者、市场分析员、财务经理、战略经理等有报告需求的人员设立的个人学习社区,用于分享国内外各类行业研究报告/专题热点行业报告/白皮书/蓝皮书/年度报告等各类优质研究报告分享平台。
在这里,您将获得:
*全球最全的行业报告:覆盖1200+专业机构,1000+细分行业,全球最全的中英文版的报告。
*最全面最丰富的资料:3万+份报告,每日资讯、智能工具、热门数据、创业思考、策划方案、经管书籍、有声读物、最新影视资源,全面、专业、及时。
*每日持续不间断更新:每日不间断更新80-200篇报告或资料,确保您始终掌握最新的行业情报信息。
*超级低廉的会员费用:每天不到1毛钱,一年才35元,以超低的使用成本,获取高质量的行业报告。
*稳定专业的服务保障:“星夜行业报告库”知识星球拥有接近2000的高质量专业用户,“星夜行业报告库”公众号拥有接近1万的各行业精英粉丝,千余家合作企业VIP会员的支持,确保我们的稳定高质量运营。
免责声明:
星夜行业报告库只做内容的搜索、收集及分享,转载此文出于传播更多资讯之目的,版权归原撰写发布机构所有,由星夜智库社群通过公开合法渠道获得。本文所用的视频、图片、文字如涉及作品版权问题,请第一时间联系小助手星星(微信sungonow),星星将立即删除,无任何商业用途!如对报告内容存疑,请与撰写、发布机构联系。
关注公众号【星夜行业报告库】获取报告
个人微信|AIX星星:sungonow
个人网站|星夜行业报告库:https://xyzku.cn
公众账号|星夜行业报告库:https://mp.weixin.qq.com/s/sJCNq14nh69o9ohXXvLzpA
知识星球|星夜行业报告库:https://zsxq.com
微信扫码加入下载所有报告

- 116页-2025年代理型AI的崛起-信任何以成为人机协作之关键研究报告(英文版)
- 116页-智次方研究院-2025中国端侧AI全景图谱报告
- 125页-腾讯云-2025年腾讯智慧零售食饮行业数字化解决方案
- 126页-backup_观远数据-2025零售消费行业BI实践案例集
- 126页-阿里云(计缘)-2025年AI应用(AIAgent)开发新范式报告
- 126页-观远数据-2025零售消费行业BI实践案例集
- 131页-腾讯云-2025年腾讯智慧零售美妆行业数字化解决方案
- 143页-2025年低空经济与时空智能协同驱动新质发展白皮书
- 291页-袋鼠云-指标+AI数智应用白皮(2025)
- 端侧AI行业深度驱动因素、商业模式、产业链及相关公司深度梳理
AIX星星微信sungonow


星星(微信号:sungonow)
数智转型
