40页|2024年数据交易场所发展指数研究报告
关注公众号【星夜大数据】获取报告
获取报告也可加小助手VX:sungonow
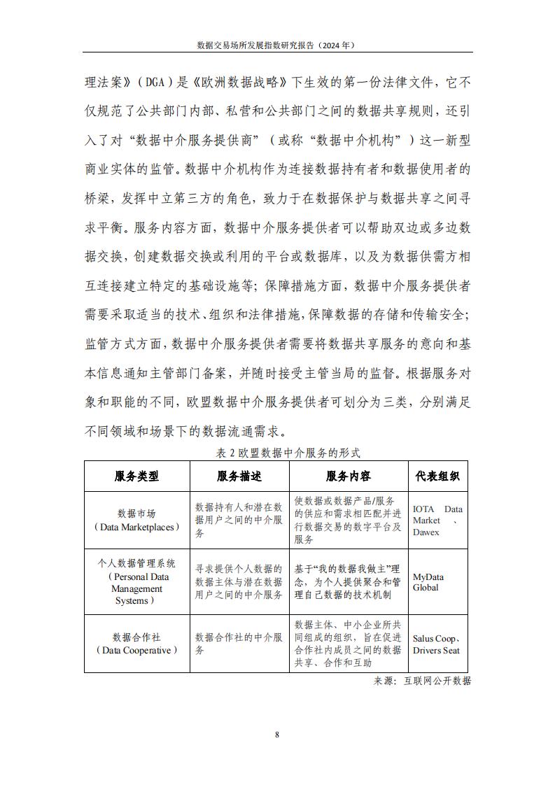
《2024年数据交易场所发展指数研究报告》由中国信息通信研究院产业与规划研究所发布,深入分析了国内外数据交易场所的发展现状和趋势,并构建了数据交易场所发展指数体系1.0。报告指出,中国数字经济的快速发展带来了数据资源的大规模累积和多样化开发,推动了数据交易场所的发展,这对于提升产业运行效率和催生新业态具有重要意义。
2024年数据交易场所发展指数研究报告.pdf
























星夜智库是一个专注为大学生/研究生、创业者、投资者、市场分析员、财务经理、战略经理等有报告需求的人员设立的个人学习社区,用于分享国内外各类行业研究报告/专题热点行业报告/白皮书/蓝皮书/年度报告等各类优质研究报告分享平台。所有报告来源于国内外数百家机构,包含传统行业、金融娱乐、互联网+、新兴行业、医疗大健康等专题研究.....目前已累积收集近30000+份行业报告,涉及众多大板块,多个细分领域。
内容涵盖但不限于(市面上有的基本都有):
1、互联网运营、新媒体、短视频、抖音快手小红书等等;
2、房地产、金融、券商、保险、私募等;
3、新技术(5G)、金融科技、区块链、人工智能类;
4、电子商务、市场营销、运营管理、麦肯锡、德勤等;
5、快消品、餐饮、教育、医疗、化妆品、旅游酒店、出行类等;
免责声明:
星夜智库只做内容的搜索、收集及分享,转载此文出于传播更多资讯之目的,版权归原撰写发布机构所有,由星夜智库社群通过公开合法渠道获得。本文所用的视频、图片、文字如涉及作品版权问题,请第一时间联系小助手星星(微信sungonow),星星将立即删除,无任何商业用途!如对报告内容存疑,请与撰写、发布机构联系。
关注公众号【星夜大数据】获取报告
获取报告也可加小助手VX:sungonow
欢迎加入星夜智库,下载所有精华报告。

关注公众号【星夜行业报告库】获取报告
获取报告也可加小助手VX:sungonow
星夜行业报告库是一个专注为大学生/研究生、创业者、投资者、市场分析员、财务经理、战略经理等有报告需求的人员设立的个人学习社区,用于分享国内外各类行业研究报告/专题热点行业报告/白皮书/蓝皮书/年度报告等各类优质研究报告分享平台。
在这里,您将获得:
*全球最全的行业报告:覆盖1200+专业机构,1000+细分行业,全球最全的中英文版的报告。
*最全面最丰富的资料:3万+份报告,每日资讯、智能工具、热门数据、创业思考、策划方案、经管书籍、有声读物、最新影视资源,全面、专业、及时。
*每日持续不间断更新:每日不间断更新80-200篇报告或资料,确保您始终掌握最新的行业情报信息。
*超级低廉的会员费用:每天不到1毛钱,一年才35元,以超低的使用成本,获取高质量的行业报告。
*稳定专业的服务保障:“星夜行业报告库”知识星球拥有接近2000的高质量专业用户,“星夜行业报告库”公众号拥有接近1万的各行业精英粉丝,千余家合作企业VIP会员的支持,确保我们的稳定高质量运营。
免责声明:
星夜行业报告库只做内容的搜索、收集及分享,转载此文出于传播更多资讯之目的,版权归原撰写发布机构所有,由星夜智库社群通过公开合法渠道获得。本文所用的视频、图片、文字如涉及作品版权问题,请第一时间联系小助手星星(微信sungonow),星星将立即删除,无任何商业用途!如对报告内容存疑,请与撰写、发布机构联系。
关注公众号【星夜行业报告库】获取报告
个人微信|AIX星星:sungonow
个人网站|星夜行业报告库:https://xyzku.cn
公众账号|星夜行业报告库:https://mp.weixin.qq.com/s/sJCNq14nh69o9ohXXvLzpA
知识星球|星夜行业报告库:https://zsxq.com
微信扫码加入下载所有报告

- 116页-2025年代理型AI的崛起-信任何以成为人机协作之关键研究报告(英文版)
- 116页-智次方研究院-2025中国端侧AI全景图谱报告
- 125页-腾讯云-2025年腾讯智慧零售食饮行业数字化解决方案
- 126页-backup_观远数据-2025零售消费行业BI实践案例集
- 126页-阿里云(计缘)-2025年AI应用(AIAgent)开发新范式报告
- 126页-观远数据-2025零售消费行业BI实践案例集
- 131页-腾讯云-2025年腾讯智慧零售美妆行业数字化解决方案
- 143页-2025年低空经济与时空智能协同驱动新质发展白皮书
- 291页-袋鼠云-指标+AI数智应用白皮(2025)
- 端侧AI行业深度驱动因素、商业模式、产业链及相关公司深度梳理
AIX星星微信sungonow


星星(微信号:sungonow)
数智转型
